结肠炎患者新福音!J Nanobiotechnology研究发现槐米纳米囊泡可调节肠道微生态缓解结肠炎
来源:生物谷原创 2026-02-24 09:36
本研究从槐米中提取的外泌体样纳米囊泡,可富集肠道有益菌、促进色氨酸代谢生成吲哚-3-乙酸,通过激活芳香烃受体减轻肠道氧化应激与炎症,修复肠屏障,为溃疡性结肠炎提供了天然且有效的治疗新方向。

溃疡性结肠炎是一种难缠的慢性肠道炎症疾病,全球患病的人越来越多,患者常被反复的腹痛、腹泻、血便困扰,结肠黏膜长期处于发炎、溃疡的状态,生活质量大打折扣。临床常用的氨基水杨酸类、糖皮质激素类等治疗药物,要么长期服用有明显副作用,要么容易让身体产生依赖,寻找安全又有效的新疗法,成了消化科领域的一大难题。
近日,J Nanobiotechnology发表的一项新研究,将目光投向传统药用植物槐米,从中提取出的纳米囊泡为溃疡性结肠炎的治疗带来了全新希望,还清晰揭开了其背后的作用原理。

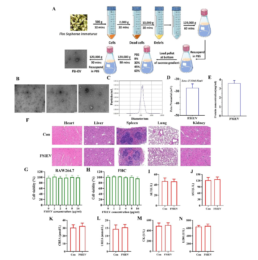
研究人员首先从槐米中成功提取并纯化出外泌体样纳米囊泡,这种天然的纳米级活性物质理化特性优异,纯度高、粒径均匀且稳定性强。更重要的是,它的生物安全性和相容性都表现极佳,与人体的巨噬细胞、结肠上皮细胞共同培养后,细胞存活率超90%,给小鼠连续喂食一周后,小鼠的心、肝、脾、肺、肾等重要器官也无任何毒性损伤,完全具备临床转化的潜力。

图1:槐米外泌体样纳米囊泡的分离鉴定及生物相容性评价
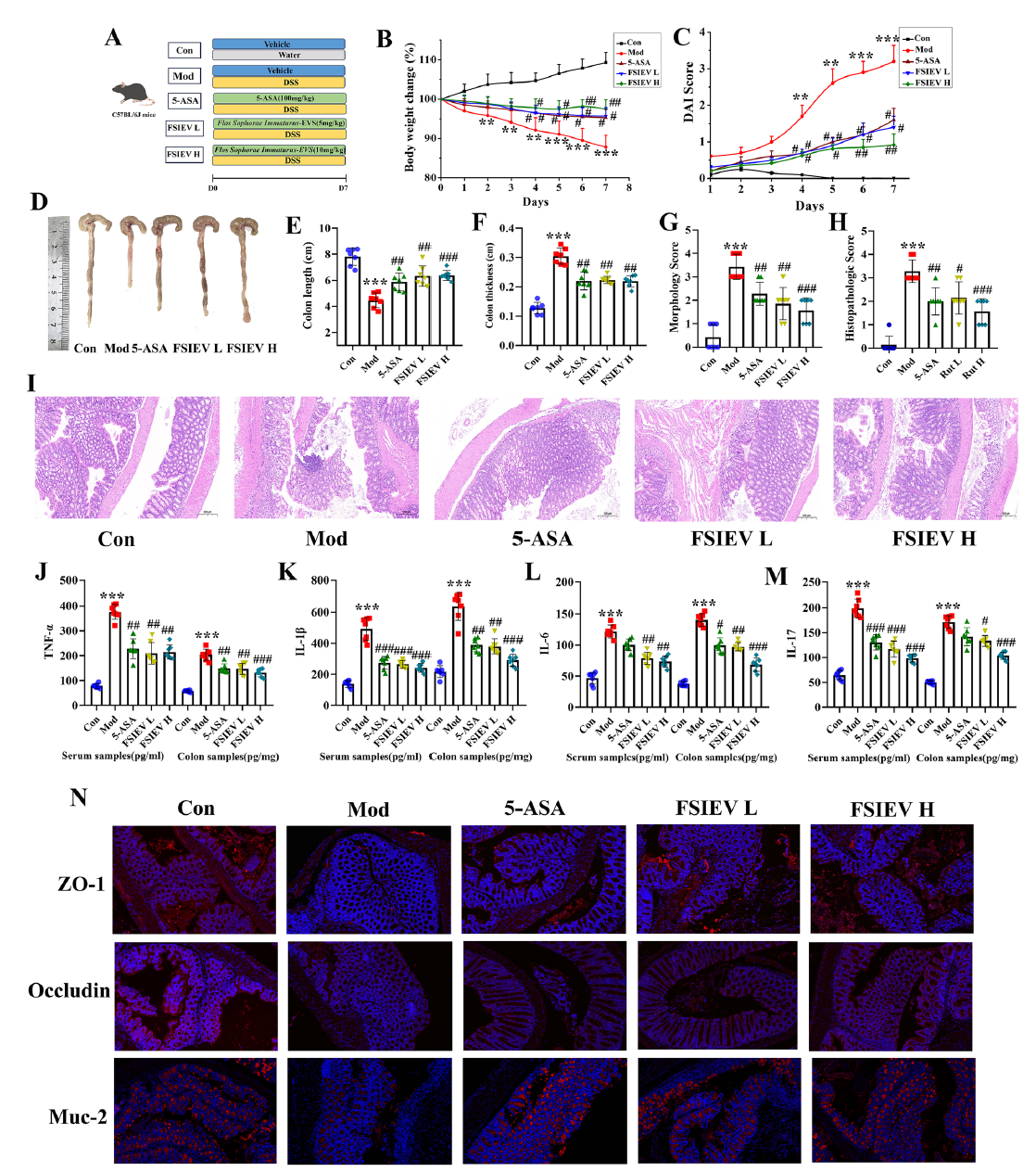
在结肠炎小鼠模型中,槐米纳米囊泡的治疗效果十分显著。它能明显改善小鼠体重下降、腹泻、血便等典型症状,缓解结肠缩短、增厚的病理损伤;同时还能抑制肠道和血液中促炎物质的产生,提升肠屏障上的紧密连接蛋白与黏蛋白水平,把受损的肠道屏障修补好,减少肠道内有害物质的渗漏,从根源上改善结肠的炎症状态。

图2:槐米外泌体样纳米囊泡缓解葡聚糖硫酸钠诱导的小鼠结肠炎
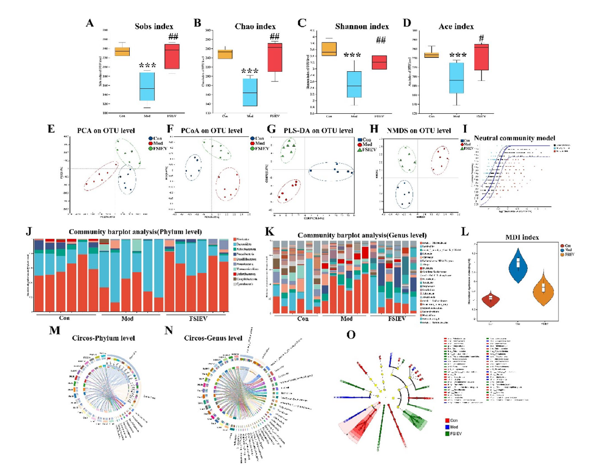
研究人员发现,槐米纳米囊泡的治病本领,首先体现在调节肠道微生态上。它能有效扭转结肠炎小鼠的肠道菌群失衡问题,让肠道内的有益菌种类和数量大幅提升,其中乳杆菌属的副干酪乳杆菌丰度提升最为明显,同时降低有害菌的占比,让紊乱的肠道菌群重新恢复平衡,而肠道菌群的稳定,正是肠道健康的重要基础。

图3:槐米外泌体样纳米囊泡通过恢复肠道微生物多样性改善结肠炎小鼠症状
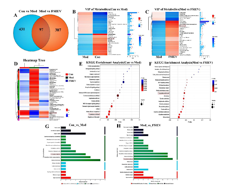
进一步的代谢分析显示,槐米纳米囊泡还能精准调控肠道菌群的色氨酸代谢通路。肠道菌群会将色氨酸转化为吲哚-3-乙酸,这种物质是槐米纳米囊泡发挥抗炎作用的核心代谢物,结肠炎小鼠体内的该物质含量显著偏低,而槐米纳米囊泡能大幅提升其水平,成为连接肠道菌群和肠道炎症调节的关键纽带。

图4:槐米外泌体样纳米囊泡改变葡聚糖硫酸钠诱导结肠炎小鼠的肠道菌群源性色氨酸代谢及吲哚-3-乙酸水平
这项研究还找到了槐米纳米囊泡发挥作用的核心“开关”——芳香烃受体。吲哚-3-乙酸会作为配体激活肠道中的这一受体,进而抑制NLRP3炎症小体的活化,减少活性氧的生成,从根本上减轻肠道的氧化应激和炎症反应;而当研究人员用药物阻断这一受体后,槐米纳米囊泡的治疗效果就完全消失了,这也证实了该受体是其发挥作用的关键环节。

图5:槐米外泌体样纳米囊泡通过上调吲哚-3-乙酸并激活芳香烃受体改善肠道氧化应激及NLRP3炎症小体活化
粪菌移植实验也验证了,槐米纳米囊泡的治疗效果依赖于肠道菌群的调节;而单独给结肠炎小鼠补充副干酪乳杆菌,也能达到和槐米纳米囊泡相似的治疗效果,这也明确了这种有益菌是槐米纳米囊泡发挥作用的关键帮手。
溃疡性结肠炎的发病机制十分复杂,肠道菌群失衡、代谢紊乱、氧化应激与炎症反应相互影响,让临床治疗难度不小。而槐米纳米囊泡恰好能从多个环节切入,通过调节肠道微生态、促进色氨酸代谢生成关键活性物,再激活肠道炎症的核心调节受体,抑制氧化应激和炎症反应,最终修复受损的肠屏障,实现对溃疡性结肠炎的多靶点治疗。更重要的是,它来自天然药用植物槐米,兼具安全性和有效性,口服应用的潜力巨大。这项研究不仅为溃疡性结肠炎的治疗提供了全新的天然候选药物,也让传统药用植物在现代肠道疾病治疗中的价值得到了新的挖掘,为后续相关药物的研发和临床转化开辟了新路径。(生物谷Bioon.com)
参考文献:
Wu H, Pang MM, Li YL, et al. Flos sophorae immaturus exosome-like nanovesicles alleviate ulcerative colitis by attenuating intestinal oxidative stress and inflammation through activating Aryl hydrocarbon receptor via gut microbiota and tryptophan metabolism regulation. J Nanobiotechnology. 2026;24(1):132. Published 2026 Feb 4. doi:10.1186/s12951-026-04083-0
版权声明 本网站所有注明“来源:生物谷”或“来源:bioon”的文字、图片和音视频资料,版权均属于生物谷网站所有。非经授权,任何媒体、网站或个人不得转载,否则将追究法律责任。取得书面授权转载时,须注明“来源:生物谷”。其它来源的文章系转载文章,本网所有转载文章系出于传递更多信息之目的,转载内容不代表本站立场。不希望被转载的媒体或个人可与我们联系,我们将立即进行删除处理。
NGS
引物与探针
RNA合成
基因合成
寡核苷酸池
CRISPR sgRNA定制文库
抗体库
突变体库




