肺病也伤血管!J Nanobiotechnology最新研究找到慢阻肺致动脉硬化关键原因
来源:生物谷原创 2026-02-24 14:25
本研究发现慢阻肺气道上皮细胞来源的细胞外囊泡会下调miR-141-3p,通过调控PDCD4/NF-κB信号通路引发血管内皮功能障碍并加速动脉粥样硬化,恢复该微RNA水平可缓解相关病变。

很多慢阻肺患者都有这样的体验,除了长期咳嗽、咳痰、活动后气短的肺部典型症状,还容易出现胸闷、心悸、头晕等不适,临床检查常发现合并了心血管问题。事实上,心血管疾病是慢阻肺最常见的肺外合并症,更是慢阻肺患者的首要死亡原因,即便排除了吸烟、年龄、体重等共同危险因素,慢阻肺患者的心血管病发病风险仍远高于普通人。这一“肺病伤心”的临床现象背后,具体的作用机制始终未被完全阐明。
近日,北京大学第三医院团队发表于J Nanobiotechnology的研究首次清晰揭开了慢阻肺损伤血管、诱发动脉粥样硬化的关键分子机制,也为临床干预慢阻肺心血管并发症提供了全新的精准靶点。

研究团队首先依托英国生物银行的大样本队列开展人群分析,纳入超45万名无基础心血管病的研究对象并完成平均12.9年的长期随访,结果显示慢阻肺患者的心血管病发病率显著高于非慢阻肺人群,且经年龄、性别、生活习惯等多因素调整后,慢阻肺仍是心血管病发生的独立危险因素。

图1:慢性阻塞性肺疾病与心血管疾病的高发病率和高发病风险相关
为探究背后的分子机制,研究人员分离并鉴定了慢阻肺患者与健康人群的气道上皮细胞来源细胞外囊泡,这类囊泡是细胞间传递信号的重要载体。实验发现,慢阻肺患者来源的该类囊泡能被血管内皮细胞摄取,且会显著促进内皮细胞的炎症反应和细胞凋亡,同时大幅增加单核细胞与内皮细胞的黏附,而这些变化正是动脉粥样硬化发生的早期关键环节,也是血管受损的重要标志。

图2:慢性阻塞性肺疾病气道上皮来源的细胞外囊泡促进内皮细胞炎症与凋亡
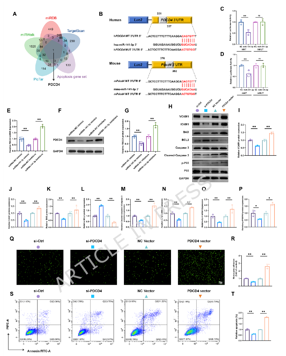
通过筛选囊泡中差异表达的微RNA,研究人员发现miR-141-3p在慢阻肺气道上皮细胞来源的细胞外囊泡中显著下调,且慢阻肺患者血浆中这类囊泡的miR-141-3p水平也同样降低。功能实验证实,miR-141-3p是调控血管内皮细胞功能的关键因子,过表达该微RNA能有效抑制内皮细胞的炎症和凋亡,反之,抑制其表达则会加重内皮细胞的损伤病变。
研究人员进一步通过分子实验探明了具体的调控路径:miR-141-3p可直接靶向结合PDCD4基因的3’非编码区并抑制其表达,慢阻肺患者中miR-141-3p的减少会导致PDCD4异常升高,进而激活NF-κB信号通路,最终引发血管内皮的炎症与凋亡;若敲低PDCD4的表达,则能有效缓解慢阻肺来源囊泡对血管内皮细胞的损伤。

图3:程序性细胞死亡4参与微小RNA-141-3p对内皮细胞炎症和凋亡的调控
为验证这一机制的体内作用,研究人员向载脂蛋白E基因敲除小鼠尾静脉注射慢阻肺患者的气道上皮细胞来源囊泡,结果显示小鼠的动脉粥样硬化斑块形成速度显著加快,斑块内的炎症反应和细胞凋亡也明显增加;而向这类囊泡中载入miR-141-3p后再注射,小鼠的动脉粥样硬化病变则得到了有效缓解。

图4:慢性阻塞性肺疾病气道上皮细胞来源的细胞外囊泡加速载脂蛋白E基因敲除小鼠的动脉粥样硬化并引发血管炎症与凋亡
慢阻肺作为中老年人高发的慢性呼吸系统疾病,其合并的心血管并发症一直是临床管理的重点和难点,不少患者因心血管问题导致病情加重、预后变差,而临床中此前缺乏针对性的干预手段。此次北大三院团队的研究,首次清晰揭示了慢阻肺损伤血管的关键路径,即通过气道上皮细胞来源的细胞外囊泡下调miR-141-3p,经miR-141-3p/PDCD4/NF-κB轴介导动脉粥样硬化的发生发展。这一发现不仅填补了慢阻肺与心血管病之间分子联系的空白,更将miR-141-3p确定为慢阻肺心血管并发症的潜在治疗靶点,为后续开发针对性的干预药物和治疗方案提供了坚实的实验依据,也为临床医生综合管理慢阻肺患者、降低心血管事件风险带来了新的思路,让慢阻肺患者的综合治疗有了更精准的方向。(生物谷Bioon.com)
参考文献:
Wang Z, Shi J, Liang Y, et al. COPD airway epithelial cells-derived extracellular vesicles contribute to endothelial dysfunction and atherosclerosis via the miR-141-3p/PDCD4 axis. J Nanobiotechnology. Published online February 6, 2026. doi:10.1186/s12951-026-04091-0
版权声明 本网站所有注明“来源:生物谷”或“来源:bioon”的文字、图片和音视频资料,版权均属于生物谷网站所有。非经授权,任何媒体、网站或个人不得转载,否则将追究法律责任。取得书面授权转载时,须注明“来源:生物谷”。其它来源的文章系转载文章,本网所有转载文章系出于传递更多信息之目的,转载内容不代表本站立场。不希望被转载的媒体或个人可与我们联系,我们将立即进行删除处理。
NGS
引物与探针
RNA合成
基因合成
寡核苷酸池
CRISPR sgRNA定制文库
抗体库
突变体库




